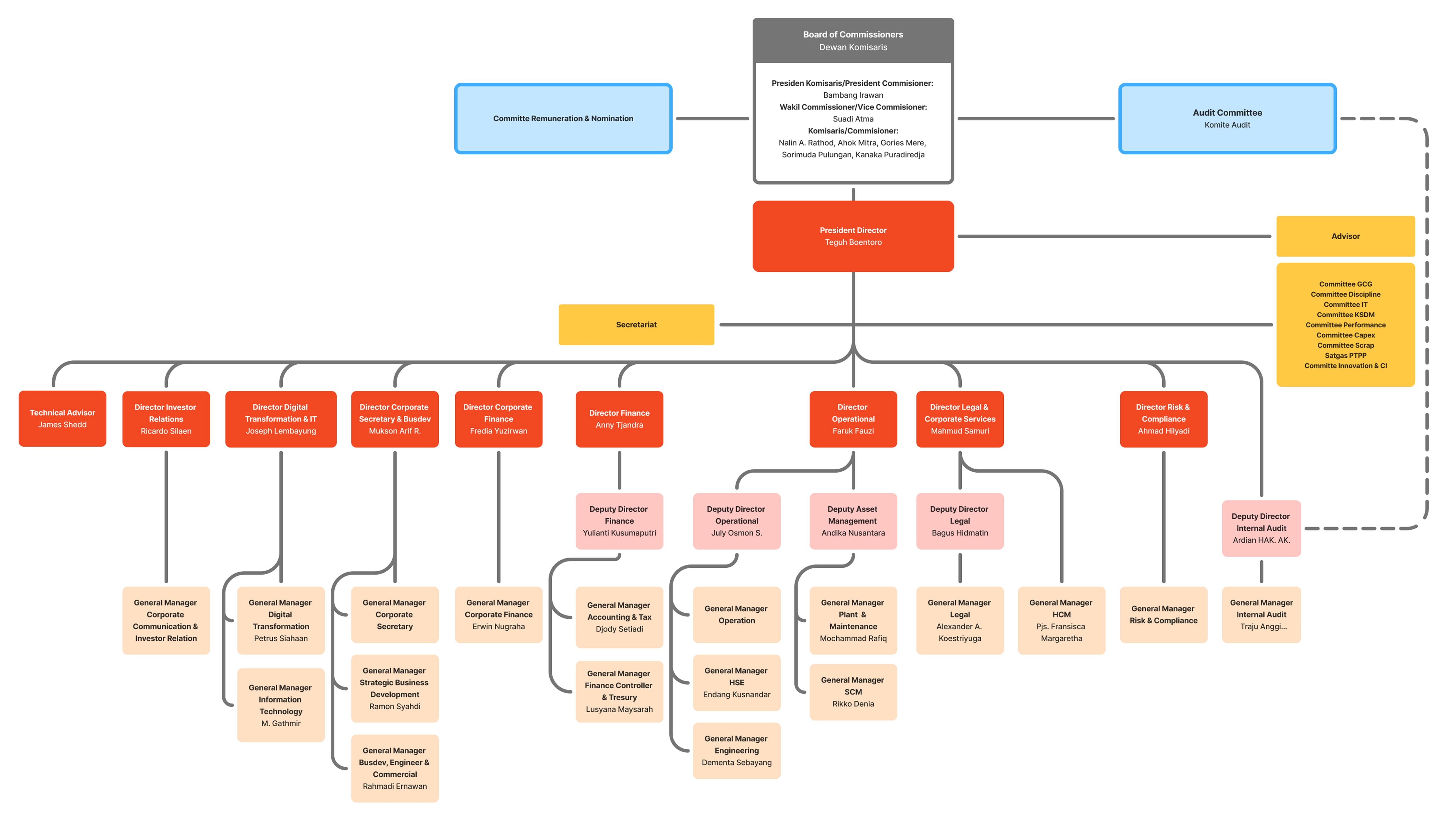
Established in 1991, PT Darma Henwa Tbk has transformed into a cornerstone of Indonesia’s integrated mining sector. Under our “Leading the New Dawn” vision, Darma Henwa is defining the future of mining through continuous transformation, operational innovation, and the consistent delivery of sustainable, long-term value.
As a pioneering industry leader and driver of change, Darma Henwa reinforces its position at the forefront of industrial transformation. We embrace a new paradigm of independence, innovation, and sustainability to lead a smarter, more ethical, efficient, and future-ready era of mining.
We actively reshaping the future of mining through continuous action—redefining how we work and think. By advancing our people, technology, and culture, we drive sustainable innovation and long-term progress.
To be a trusted partner for clients and shareholders through a commitment to quality, safety, and consistent results
Upholding honesty and responsibility in every decision to build trust and the company's reputation.
Collaborating across functions and sites to achieve common goals, believing that success is a collective strength.
Encouraging new thinking, technology, and process simplification to improve efficiency and value.
Discipline born from moral responsibility that drives productivity, safety, and exemplary conduct.
Focusing on sustainable growth for individuals, teams, and the company through continuous competence enhancement.

1991
Establishment of PT Darma Henwa
1993
Signing of a USD 107M contract for the Petangis Coal Project with BHP Minerals.
1996
Acquisition of a 95% shareholding by Henry Walker Group Ltd (Australia); renamed to PT Henry Walker Eltin (HWE).
1997
Signing of a USD 82.3M contract with PT Newmont Nusa Tenggara.
2001
Signing of a USD 34.2M contract with PT Tanito Harum.
2004
Signing of Bengalon Operating Agreement.
2005
Acquisition by Zurich Assets International Ltd; reverted name to PT Darma Henwa.
2006
Received the 4 million hours without work accident (LTI Free) award.
2007
Signing of the Asam Asam Mining Services and Operation Agreement
Initial Public Offering and Listing of Shares on the Jakarta Stock Exchange (now Indonesia Stock Exchange)
2010
Limited Public Offering I with Pre-emptive Rights.
Achieved ISO 9001:2008, ISO 14001:2004, OHSAS 18001:2007 Certification.
2011
Coal Vista Resources Sales.
2012
Malinau Coal Project Signing.
2013
Signing of the Tamtama hauling road project.
2014
Signing of a CSPA with Lennette Ltd for the divestment of a 93.47% stake in PT DH Energy.
2015
Completion of the Malinau Coal Project.
Acquisition of PT Cipta Multi Prima.
Completion of the East Binungan Coal Project operations.
2016
The Company signed an agreement with PT Cakrawala Langit Sejahtera for the operation of Satui Coal Project.
The Company acquired 99.50% shares of PT Rocky Investments Group.
The Company signed an agreement with PT Asmin Koalindo Tuhup for technical management service project in Muara Teweh, Central Kalimantan.
2017
Acquisition of Pendopo Coal Ltd.
2018
The Company successfully maintained ISO 9001:2008, ISO 14001:2004, OHSAS 18001:2007 certifications.
2019
Awarded a IDR 29.9 billion contract for mine access road construction at the Dairi Lead-Zinc Project, North Sumatra, by PT Dairi Prima Mineral (DPM).
Secured loan facilities from BRI totaling USD 98.87 million (Special Facility) and USD 17 million (Working Capital) to enhance operational performance.
Awarded the mine infrastructure supervision services project for PT Citra Palu Mineral in Palu, Central Sulawesi.
Awarded the infrastructure, mining, and gold processing project in Arinem, Garut, owned by PT Aneka Tambang Tbk (ANTM).
2020
The Company acquired 99.90% of the shares of PT Sabina Mahardika. With this, the Company indirectly owns potential gold and mineral mining projects in Aceh Province.
2021
Incorporation of PT Darma Reka Teknik (specialized and general machinery repair) by the Company and PT Dire Pratama.
2022
Share reclassification of authorized capital into Series A (IDR 100.00 par value) and Series B (IDR 50.00 par value) via a Pre-emptive Rights Issue (PMHMETD) of up to 30 billion new Series B shares.
2023
Incorporation of eight new subsidiaries as part of a strategic business specialization to drive long-term corporate value.
2024
Corporate rebranding and logo launch with the tagline “Rewrite the Future” as part of the Company's identity transformation.
Secured a IDR 2.6 trillion syndicated loan facility from a consortium including BCA, Bank Papua, Bank Oke Indonesia, Bank JTrust Indonesia, and Bank Pembangunan Daerah Sulawesi Tengah.
2025
Established a new Vision, Mission, and Corporate Values to drive transformation, restructuring, and long-term growth.
Capital Restructuring: Pre-emptive Rights Issue (PMHMETD) for debt-to-equity conversion, issuing up to 18.83 billion Series B shares to strengthen the financial position.
Transitioned from Foreign Investment Company (PMA) to a Domestic Investment Company (PMDN) status to enhance national market competitiveness.
Secured a IDR 5 trillion syndicated credit facility from BCA and Bank Mandiri for operational strengthening and strategic projects.
Initiated a share buyback program (Nov 2025 – Feb 2026) with a maximum value of IDR 950 billion to maintain price stability and reinforce investor confidence.
2026
PT Darma Henwa received an Award Certificate from the Ministry of Energy and Mineral Resources for its contribution to the ESDM Disaster Response Team in Aceh (2026)
2025
Top CSR Awards 2025
2025
Workplace HIV & AIDS Prevention and Control Program – Platinum Category Award
2025
Zero Accident Award – Bengalon Coal Project
2025
Zero Accident Award – Asam-Asam Coal Project
2025
Workplace HIV & AIDS Prevention and Control Program – Gold Category Award
2024
Main Award PT Darma Henwa Tbk Site PT Arutmin Indonesia Asam-asam Mine
2024
Good Mining Practice Award for Standardization Management Aspects of Mining Services Business in 2024: Primary Award.
2024
Petition Test for P2 HIV-AIDS and Zero Accident Award Submission
2024
HIV-AIDS Prevention and Control Program Award in the Workplace in 2024 South Kalimantan Province.
2024
Achievement Award for Best Implementation of Mining Engineering Rules in 2024
2024
Zero Accident Program Award 2024 South Kalimantan Province.
2024
HIV-AIDS Prevention and Control Award for the Asam Asam Coal Project from the South Kalimantan Provincial Manpower Office.
2024
Zero Accident Award for Bengalon Coal Project from the Indonesian Minister of Manpower.
2024
Foundation for International Human Rights Reporting Standards (FIHRRST).
2023
Asam-Asam Coal Project Award for Supporting Climate Change Adaptation and Mitigation Actions from Governor of South Kalimantan
2023
Main Award from the Minister of Energy and Mineral Resources – Asam-Asam Coal Project
2023
Workplace COVID-19 Prevention and Control Asam-Asam Coal Project --Gold Category Award
2022
Awarded by the Directorate General of Minerals and Coal (Ministry of Energy and Mineral Resources/ESDM). Recognized for excellence in Standardization Management and Mining Services within the "Good Mining Practices" (Gaikit) framework.
2022
Platinum Award: Workplace HIV/AIDS Prevention & Control (Satui Project) Awarded by the South Kalimantan Provincial Government for excellence in workplace HIV/AIDS management and prevention programs.
2021
Zero Accident Award: Asam-Asam Coal Project, South Kalimantan Awarded by the Ministry of Manpower (Kemnaker RI) in recognition of exemplary safety performance and achieving zero workplace accidents.
2021
Silver Award: Workplace HIV/AIDS Prevention & Control (Asam-Asam Coal Project) Awarded by the Ministry of Manpower (Kemnaker RI) in recognition of successful HIV/AIDS prevention and control programs in the workplace.
2021
2nd Place Overall: South Kalimantan Fire and Rescue Competition (SKFRC): 1st Place (Gold): Confined Space Rescue, 2nd Place (Silver): Firefighter Competition Test, 3rd Place (Bronze): High Angle Rescue
2020
Pratama Award (2019): Awarded to Darma Henwa (Asam-Asam Coal Project) by the Minister of Energy and Mineral Resources (ESDM) on September 29, 2020
2020
Platinum Award: Workplace HIV/AIDS Prevention & Control (2020) Awarded to PT Darma Henwa Tbk (Arutmin Satui Site) by the South Kalimantan Province. Recognized in accordance with Ministry of Manpower Decree No. KEP 68/MEN/IV/2004
2020
Pratama Award (2019): Awarded to Darma Henwa (Satui Coal Project) by the Minister of Energy and Mineral Resources (ESDM) on September 29, 2020
2019
Gold: Water Rescue, Silver: High Angle Rescue, Bronze: Aircraft Rescue & Fire Fighting (ARFF) Bronze: Firefighter Combat Challenge
2019
1st Place: HIV-AIDS Award – Presented by the South Kalimantan Provincial AIDS Commission
2019
National Zero Accident Award: Presented by the Ministry of Manpower of the Republic of Indonesia for the Satui Coal Mine, South Kalimantan.
2018
OHSAS 18001:2007 Occupational Health and Safety Management System certification.
2018
ISO 14001:2015 Environmental Management System
2018
ISO 9001:2015 Quality Management System
2018
HIV/AIDS Prevention and Control (P2-HIV/AIDS) Program in the Workplace: Platinum Award for the Asam-Asam Project from the Ministry.
2018
18th Indonesian Fire Rescue Challenge (IFRC) in 2018, Best Spirit Team Trophy, the Gold Trophy and the Silver Trophy.
2018
The company was honored with the Zero Accident Award for the Bengalon Project, presented by the Provincial Government of East Kalimantan.
2018
The company received the National Zero Accident Award for the Asam-Asam Project, presented by the Ministry of Manpower of the Republic of Indonesia
2017
UTAMA award for Mining Safety Management of Coal Mining Contractor at Asam Asam Coal Project Site, for the periode 2016 from the Ministry of Energy and Mineral Resources, Jakarta, May 18, 2017.
2017
UTAMA award for Mining Safety Management of Coal Mining Contractor at Bengalon Coal Project Site, for the periode 2016from the Ministry of Energy and Mineral Resources, Jakarta, May 18, 2017.
2017
Zero Accident Award Occupational Health and Safety (OHS) Program with total manhours of 14,686,141 manhours for Asam Asam Coal Project, from The Ministry of Manpower of the Republic Indonesia, effective from January 1, 2017
2017
Award on P2-HIV & AIDS Prevention & Treatment at the Workplace, from the Provincial Government of South Kalimantan.
2017
Award on P2-HIV & AIDS Prevention & Treatment at the Workplace, Gold Category for Asam Asam Coal Project, from The Ministry of Manpower of the Republic Indonesia
2017
Gold trophy for Best Spirit Team, Bronze trophy for space rescue, bronze trophy for high angle rescue from Indonesia Fire & Rescue Challenge (IFRC), Sangatta, East Kutai, 11 November 2017.
2016
Social Empowerment for "Darma Mandiri" from Asia Responsible Entrepreneurship Award 2016, Entreprise Asia
2016
Runner-up in the 5th Indonesia Fire Rescue Competition (IFRC) of 2016 held in Sentul, West Java, December 4, 2016; garnering the following trophies: Gold trophy in the Confined Space Rescue category, Gold trophy
2016
Award on Education/Skills/Development for PT Darma Henwa Tbk, from the Minister of Cooperatives and Small and Medium Enterprises of the Republic of Indonesia
2016
Award for Care, Participation, and Material Support for the Development of HKBP Church of Sungai Danau Resort, Banjarmasin, South Kalimantan, October 2, 2016.
2016
Zero Accident Award from the Provincial Government of East Kalimantan for Bengalon Coal Project site
2016
The Best CEO 2016, dari SWANETWORK, Majalah SWA
2016
P2-HIV & AIDS Program at Workplace Award in SILVER Category from the Ministry of Manpower of the Republic of Indonesia for Asam Asam Coal Project site
2016
P2-HIV & AIDS Program at Workplace Award in GOLD Category from the Ministry of Manpower of the Republic of Indonesia for Bengalon Coal Project
2016
Zero Accident Award from the Governor of South Kalimantan for Asam Asam Coal Project site
2016
Zero Accident Award from the Governor of South Kalimantan for Asam Asam Coal Project site
2016
Zero Accident Award for 2014 Occupational Health and Safety (OHS) Program with total manhours of 6,995,395 manhours from East Kalimantan Governor, effective from February 10, 2016 - December 31, 2016
2016
Zero Accident Award Occupational Health and Safety (OHS) Program with total manhours of 14,686,141 manhours from South Kalimantan Governor, effective from January 1, 2012 - December 31, 2016.
2016
P2-HIV & AIDS Program at Workplace Award in PLATINUM Category from the Governor of South Kalimantan for Asam Asam Coal Project site
2015
Award certificate for Asam Asam Coal Project as a Company that Positively Contribute to the HIV and AIDS Treatment in the South Kalimantan Province in 2015 from AIDS Treatment Commission, South Kalimantan
2015
Award certificate for implementing Occupational Health and Safety Management System from the Governor of South Kalimantan, Banjarmasin, on February 12, 2015.
2015
Certificate of Award as an Participant Institution with Excellent Performance of Registration Administration & Obligation to Pay BPJS Kesehatan Program Fee from Healthcare Security Agency (BPJS Kesehatan)
2015
Zero Accident Award for Asam Asam Coal Project from the Regent of Tanah Laut.
2015
Award on HIV & AIDS Prevention & Treatment at the Workplace from the Provincial Government of East Kalimantan, Jakarta, September 10, 2015.
2015
Gold Trophy for The Best Favorite Team, Silver Trophy for Rotary Wing Fire Fighting, Bronze Trophy for Under Water Rescue, and Bronze Trophy for Collapsed Structure Search and Rescue from Indonesia Fire & Rescue
2015
UTAMA award for Mining Safety Management of Coal Mining Contractor at Bengalon Coal Project Site from the Ministry of Energy and Mineral Resources, Jakarta, September 17, 2015.
2015
Award for The Most Promising Category for Mr. Wachjudi Martono as President Director of PT Darma Henwa Tbk at the 2015 Asia Pacific Entrepreneurship Awards from Enterprise Asia, Jakarta, December 9, 2015.
2015
Zero Accident Award for 2014 Occupational Health and Safety Program with total manhours of 6,995,395 from East Kalimantan Governor, effective since January 1, 2012 - December 31, 2014.
2014
Zero Accident Award for 2014 Occupational Health and Safety Program with total manhours of 6,995,395 from East Kalimantan Governor, effective since January 1, 2012 - December 31, 2014.
Zero Accident Award – Asam-Asam Coal Project
Workplace HIV & AIDS Prevention and Control Program – Gold Category Award
Zero Accident Award – Bengalon Coal Project
Workplace HIV & AIDS Prevention and Control Program – Platinum Category Award
Top CSR Awards 2025
Environmental Management Systems-Requirements with guidance for use
Occupational Health & Safety Management System
Quality Management Systems - Requirements
SMK3 Bengalon Coal Project
SMK3 Asam Asam Coal Project
Workplace COVID-19 Prevention and Control Asam-Asam Coal Project --Gold Category Award
Main Award from the Minister of Energy and Mineral Resources – Asam-Asam Coal Project
Asam-Asam Coal Project Award for Supporting Climate Change Adaptation and Mitigation Actions from Governor of South Kalimantan
Sistem Manajemen Keselamatan dan Kesehatan Kerja - Asam Asam Coal Project
Sistem Manajemen Keselamatan dan Kesehatan Kerja - Bengalon Coal Project
Occupational Health and Safety Management-Requirements
Quality Management Systems-Requirements
Environmental Management Systems-Requirements with guidance for use
Platinum Award: Workplace HIV/AIDS Prevention & Control (Bengalon Project) Awarded by the East Kalimantan Provincial Government for excellence in workplace HIV/AIDS management and prevention programs.
OHSAS 18001:2007 Certification: Occupational Health & Safety Management System Awarded for achieving international standards in identifying, controlling, and mitigating workplace health and safety risks across all core mining operations.
ISO 14001:2015 Certification: Environmental Management System (EMS) Awarded for demonstrating a robust framework to manage environmental responsibilities, reduce waste, and improve resource efficiency across all core mining and transport operations.
Quality Management System (QMS) This certification demonstrates an organization's ability to consistently provide products and services that meet customer and regulatory requirements
Zero Accident Award: Bengalon Coal Project Awarded by the Provincial Government of East Kalimantan in recognition of maintaining a safe working environment and achieving zero workplace accidents at the Bengalon site.
National Zero Accident Award: Asam-Asam Coal Project Awarded by the Ministry of Manpower (Kemnaker RI) in recognition of achieving a zero-accident milestone at the Asam-Asam site, meeting the highest national safety standards.
SMK3 Certification: Occupational Health & Safety Management System (2017) Awarded by the Ministry of Manpower (Kemnaker RI) on July 14, 2017. Achieved an Advanced Level (Tingkat Lanjutan) rating with a score of 93.37%, valid for 3 years.
Gemini said ISO 14001:2015 Certification: Environmental Management System (2017–2020) Awarded by Sucofindo International Certification Services. Covers Head Office, Bengalon, and Asam-Asam sites for core mining operations,
ISO 9001:2015 Certification: Quality Management System (2017–2020) Awarded by Sucofindo International Certification Services. Valid for the Head Office, Bengalon, and Asam-Asam sites,
CSR Asia Responsible Entrepreneurship Award (2016) Awarded by Enterprise Asia in Singapore on June 24, 2016. Recognized for excellence and innovation in Corporate Social Responsibility (CSR) and sustainable business practices.
Zero Accident Award (2016): Asam-Asam Coal Project Awarded by the Governor of South Kalimantan on May 16, 2016, in recognition of achieving zero workplace accidents.
Gold Award: Workplace HIV/AIDS Prevention & Control (2016) Awarded by the Ministry of Manpower (Kemnaker RI) to the Bengalon Coal Project on February 10, 2016, for excellence in workplace health program implementation.
Human Capital Development Award (2016) Awarded to Wachjudi Martono, President Director of PT Darma Henwa Tbk, by the Minister of Cooperatives and SMEs (Kemenkop UKM) on December 2, 2016
